Techn.Daten



Steuerungspanel

steuerung



Destialltionskolonne

destillation



Reaktor

reaktor






Unser Modell NRG500

Die NRG500 ist das Einstiegsmodell

nrg5003d

konditionennrg500

 

Industrie-anlagen


Fragen Sie uns, wir konstuieren, bauen und betreiben ihre Anlagen

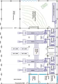
4 Anlagen in Reihe mit einer Gesamtkapazität von 4x 5.000 - 7.000 t/p.a.



vieranlagen